
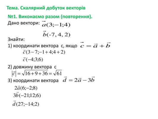
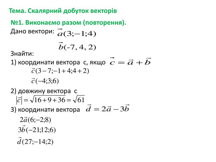
- Як знайти скалярний добуток векторів
- Що таке скалярний добуток векторів?
- Формула скалярного добутку
- Геометричне значення скалярного добутку
- Геометрична формула
- Фізичне значення скалярного добутку
- Приклад обчислення роботи
- Властивості скалярного добутку
- Комутативність
- Дистрибутивність
- Мультиплікативність
- Інтеграція векторових обчислень
- Практичні приклади використання
- Приклад 1: Математична обробка сигналів
- Приклад 2: Вивчення руху
- Приклад 3: Оцінювання ефективності системи
- Приклад 4: Комп’ютерна графіка
Як знайти скалярний добуток векторів
Визначити, як знайти скалярний добуток векторів, є важливим завданням в аналітичній геометрії і векторній алгебрі. Це поняття широко використовується в математичному аналізі, фізиці, інженерії та інших точних науках. У цій статті ми розглянемо процес обчислення скалярного добутку векторів, а також його геометричне і фізичне значення.
Що таке скалярний добуток векторів?
Скалярний добуток, також відомий як внутрішній добуток або точковий добуток, — це алгебраїчна операція над двома векторами, результатом якої є число, або скаляр. Формально, для двох векторів а і b, скалярний добуток позначається як а · b або <а, b>.
Формула скалярного добутку
Скалярний добуток двох векторів можна знайти за допомогою наступної формули:
- Розкладемо вектори за їх координатами: а = (a1, a2, …, an) та b = (b1, b2, …, bn).
- Обчислимо скалярний добуток за формулою:
Крок Формула 1 а · b = a1b1 + a2b2 + … + anbn
Отримане число є скалярним добутком векторів.
Геометричне значення скалярного добутку
Скалярний добуток векторів має важливе геометричне значення. Одна з найважливіших властивостей скалярного добутку полягає в тому, що він пов’язує його з кутом між двома векторами. Це дозволяє визначити кут між векторами та наскільки вони орієнтовані один до одного.
Геометрична формула
Геометрично, скалярний добуток двох векторів можна обчислити за наступною формулою:
а · b = |а| * |b| * cos(θ)
- |а| та |b| — це модулі (довжини) векторів а та b відповідно.
- θ — це кут між векторами а та b.
- cos(θ) — це косинус кута θ.
Фізичне значення скалярного добутку
У фізиці скалярний добуток часто застосовується для обчислення роботи сили. Наприклад, якщо сила F прикладена до тіла, що переміщається на відстань d в напрямку вектора переміщення, тоді робота W може бути обчислена як скалярний добуток сили і переміщення:
W = F · d = |F| * |d| * cos(θ)
Це підкреслює, наскільки важливо зрозуміти як знайти скалярний добуток векторів для правильної інтерпретації фізичних явищ.
Приклад обчислення роботи
Припустимо, автомобіль рухається під дією сили 100 Н на відстань 50 м по горизонталі, а сила діє під кутом 30° до напрямку руху. Тоді робота обчислиться за формулою:
W = 100 * 50 * cos(30°)
Обчислення:
- cos(30°) ≈ 0.866
- W = 100 * 50 * 0.866 ≈ 4330 Н·м
Властивості скалярного добутку
Розуміння властивостей скалярного добутку допоможе краще використовувати його в різних контекстах.
Комутативність
Скалярний добуток комутативний, тобто а · b = b · а.
Дистрибутивність
Скалярний добуток дистрибутивний відносно додавання: а · (b + c) = а · b + а · c.
Мультиплікативність
При множенні на скаляр: (kа) · b = k(a · b).
Інтеграція векторових обчислень
Часто скалярний добуток використовується у векторних обчисленнях разом з іншими операціями, такими як векторний добуток. У комплексному застосуванні, він дозволяє вирішувати складні задачі, такі як пошук проекцій векторів, розв’язання задач на ортогональність та інші.
Практичні приклади використання
Розглянемо кілька прикладів, щоб закріпити концепцію скалярного добутку та зрозуміти, як знайти скалярний добуток векторів у реальних задачах.
Приклад 1: Математична обробка сигналів
У задачах, пов’язаних із обробкою сигналів, для обчислення кореляції між сигналами використовують скалярний добуток. Це дозволяє оцінювати ступінь подібності між сигналами.
Приклад 2: Вивчення руху
При вивченні руху об’єктів у тривимірному просторі скалярний добуток допомагає зрозуміти орієнтацію траєкторії вектора швидкості об’єкта відносно інших об’єктів, таких як перешкоди.
Приклад 3: Оцінювання ефективності системи
У механічних системах скалярний добуток може використовуватися для оцінки ефективності передачі енергії від одного компоненту до іншого, наприклад, при проектуванні машин і механізмів.
Приклад 4: Комп’ютерна графіка
У комп’ютерній графіці скалярний добуток використовується для оцінки кута освітлення поверхні об’єктів, що дозволяє створювати більш реалістичні зображення за допомогою шейдерів та інших методів віз







