
- Властивості залізної руди
- Характерні особливості
- Типи залізної руди
- Процес обробки залізної руди
- Збагачення та подрібнення
- Пелетування
- Доменний процес
- Використання залізної руди
- Металургія
- Неметалеве використання
- Екологічні аспекти видобутку залізної руди
- Вплив на довкілля
- Управління ресурсами
- Спроби мінімізації шкоди
- Фінальне слово про властивості залізної руди
Властивості залізної руди
Залізна руда — це те, що робить металургію такою значущою. Її властивості визначають якість сталі, а відтак — майже всього навколо. І тут є чим вдивуватись. Поверхневий вигляд оманливий — під брудною корою приховані секрети, від яких залежать і відблиски літаків, і сила мостів. Давайте копнемо глибше.
Характерні особливості
- Вміст заліза: від 25% до понад 60%
- Колір: від червонуватого до темно-сірого
- Щільність: 2,5-5,1 г/см3
- Магнітність: ця штука іноді притягує магніти
- Розчинність у кислотах специфічна
Типи залізної руди
Видів руди повно — кожен соціальний клас ніби. Точніше, ми знаємо п’ять основних:
- Гематит — популярний за високий вміст заліза.
- Магнетит — той, що магнітний.
- Лимоніт — коричнева різновидність.
- Сидерит — вже рідкість.
- Ільменіт — містить титан, що бонусом йде.
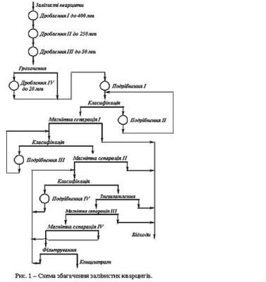
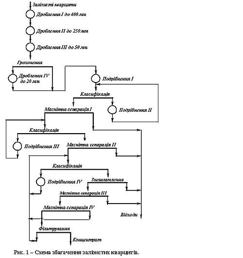
Процес обробки залізної руди
Так, її не просто копають і кидають у піч. Усе значно складніше і технологічніше. Здебільшого, процес складається з кількох етапів. Звучить просто? Але це тільки початок…
Збагачення та подрібнення
Спочатку руду подрібнюють. Потім діють так званим “гравітаційним способом” — відокремлюють все зайве. І тут уже складно. Всякі центрифуги, магніти… Методи, які нагадують фокуси, аж голова йде обертом.
Пелетування
Пелети? Що це. Тут роблять кульки з руди, що містять високий вміст заліза. Чіт ступінь прокалювання визначає їх подальшу працьовитість у домні. До речі, пічний процес іноді справжній пекло!
Доменний процес
Ну і головний етап — виплавка. Розтопити, розділити, упакувати залізо. Тут руду змішують із вапняком і коксовою шихту і підключають доменну піч. Щастя вимірюється тоннами сталі.
Використання залізної руди
Сама руда — лише початок великих перетворень людської цивілізації. Гляньте навколо — чи воно не так? Наше сучасне життя залежить від цього архаїчного, водночас новітнього матеріалу.
Металургія
Залізо — основа всієї сучасної індустріальної інфраструктури:
- Сталеві конструкції, без яких наші міста були б не такими вражаючими
- Труби, з яких тече вода по всьому світові
- Дроти, що з’єднують людство в єдине ціле
Неметалеве використання
Ось несподівано: крім важковагових конструкцій, залізна руда може знайти себе в косметиці! Щось типу фарби для волосся чи присипок. Це історія про неочікуване, коли звичайне стає несподіваним.
Екологічні аспекти видобутку залізної руди
Навіть кремезні гори можна зменшити до дірок. Видобуток руди — великий рух гір. Але чи завжди все гладко?
Вплив на довкілля
Шум, пилоутворення й втрати земель. І питання полишених кар’єрів, які стають декораціями для місцевих романтиків. Але остерігайтесь! Це ще не все.
Управління ресурсами
Технології розвиваються, методу витягування металу ж стають все розумнішими. Залучення повторного використання — це вже не пропаганда, а норма. Залізо — ресурс відновний, та чи можемо повернути горі її початкову форму?
Спроби мінімізації шкоди
Людство працює над зменшенням негативного впливу:
- Екологічні проекти, що відновлюють біорізноманіття
- Заміна важких процесів на більш екологічні
- Використання нових технологій для зменшення відходів
Фінальне слово про властивості залізної руди
Залізна руда та її властивості — це не просто цифри в таблиці. Це те, що формує світ. Сила металу заліза перевірена століттями, а його значення для людства нескінченне.
У всій цій складній історії про руду, технології й екологію є дещо важливе — розуміння того, як велика техніка може торкатися екології. І наскільки ми готові зберегти баланс…







