Цікаве
Що таке ЗОЖ і чому це правильний вибір? Здоровий спосіб життя — це не просто мода чи набір порад, це філософія, в якій турбота про себе посідає важливе місце.
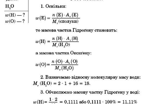
Як знайти масову частку: Докладний путівник Ви коли-небудь задавалися питанням, як знайти масову частку? Це поняття настільки фундаментальне в хімії, що
Як ЗСЖ змінює життя і чому це правильний вибір ЗСЖ, тобто здоровий спосіб життя, дійсно може перевернути наше світорозуміння. Чи замислювався ти, як саме
Як я провів літо: Експертний аналіз Як я провів літо цього року? Таке питання часто лунає навколо мене, і одним словом не відповісти. Але поки ми робимо
Як гаджети впливають на інтелект дітей: думка нейробіолога Гаджети та інтелект дітей — це питання, яке неодноразово викликає жвавий інтерес серед батьків і педагогів.
Як виглядає оперізуючий герпес: Ознаки, симптоми та лікування Як виглядає оперізуючий герпес? Це питання пробуджує цікавість у багатьох, адже це підступне
Як гаджети впливають на розвиток дитини Як гаджети впливають на розвиток дітей? Це питання набуває все більшої актуальності, адже технології захоплюють
Риба у сновидіннях: що це означає? Значення сну про рибу завжди цікавило людей. Вона занурюється в глибини нашої підсвідомості, залишаючи за собою вічну загадковість.
Змії у сновидіннях: символіка та значення Тлумачення снів, зокрема, про змій, є важливим аспектом нашого розуміння підсвідомості. Щовечора, закриваючи
Сон про рибу: Тлумачення та Значення Снів Сон про рибу… Чи це не фантастика? Велика удача або загадкова потвора. Зіниці тремтять, як риб’









