
- Як знайти масову частку: Докладний путівник
- Вступ до поняття масової частки
- Формула для обчислення масової частки
- Методика обчислення масової частки
- Приклад обчислення масової частки
- Важливість розуміння масової частки
- Часті помилки при обчисленні масових часток
- Рекомендації для успішного обчислення масової частки
- Висновок
Як знайти масову частку: Докладний путівник
Ви коли-небудь задавалися питанням, як знайти масову частку? Це поняття настільки фундаментальне в хімії, що без нього складно уявити визначення складу, чистоти, та навіть деяких властивостей речовин. Давайте розберемося!
Вступ до поняття масової частки
Що таке масова частка? Без нудних теорій: це співвідношення маси одного компонента до загальної маси всієї речовини чи суміші. Уявіть, що у вас є торт. Якщо відрізати шматок, то ви точно хочете знати, яку частину десерту ви з’їли, правда? Так само з речовинами. Масова частка найчастіше виражається у відсотках.
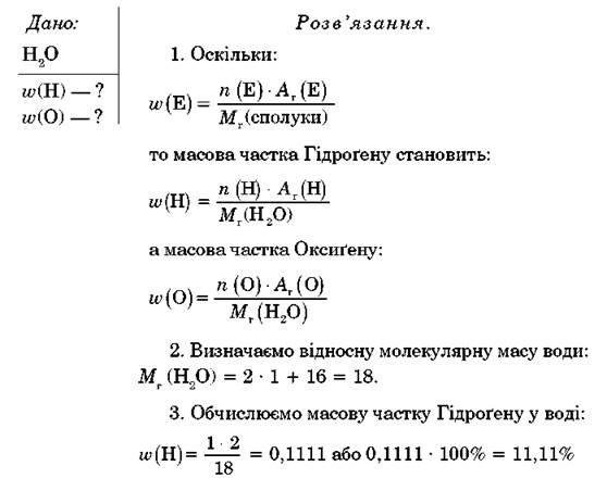
Формула для обчислення масової частки
Масову частку можна знайти за допомогою такої простої формули:
| Формула | Пояснення |
|---|---|
| w = (mкомпонента / mзагальна) x 100% | Тут w — це масова частка, mкомпонента — маса компонента, а mзагальна — загальна маса. |
Методика обчислення масової частки
Розглянемо весь процес обчислення масової частки на прикладі:
- Зважування компонентів: Почніть з вимірювань — вам потрібні точні дані щодо маси кожної окремої частини суміші.
- Визначення загальної маси: Все просто: додайте маси всіх компонентів разом.
- Обчислення масової частки: Підставте значення у формулу. І вуаля, ось ваш результат!
Приклад обчислення масової частки
Припустимо, ми маємо розчин, що складається з води і солі. І ось які у нас дани:
- Вода: Маса води (mвода) = 80 г
- Сіль: Маса солі (mсіль) = 20 г
Загальна маса розчину (mрозчин) дорівнює 80 г + 20 г = 100 г.
Тепер знайдемо масову частку солі: wсіль = (20 г / 100 г) x 100% = 20%. Легкотня!
І, звісно, масова частка води буде wвода = (80 г / 100 г) x 100% = 80%.
Важливість розуміння масової частки
Знання, як знайти масову частку, не дарма вважається важливим. Ось чому це має значення:
- Контроль якості продуктів: Виявлення забруднень та контроль чистоти.
- Оптимізація процесів: Допомога в оптимізації рецептур у виробництві та інженерії.
- Розрахунок концентрацій: Виявлення молярних концентрацій за допомогою масових часток.
Часті помилки при обчисленні масових часток
Навіть така проста штука, як обчислення масової частки, має свої підводні камені:
- Неправильне зважування: Точність тут на першому плані, інакше помилки неминучі.
- Ігнорування нечистот: Забруднення можуть спотворити дані.
- Невірне округлення: Результати можуть відрізнятися через некоректне округлення.
Рекомендації для успішного обчислення масової частки
Як забезпечити максимальну точність? Дотримуйтесь таких рекомендацій:
- Використовуйте точні ваги: Чутливі ваги гарантують точність.
- Перевіряйте чистоту компонентів: Пильнуйте за відсутністю забруднень.
- Дотримуйтесь точності обчислень: Уникайте помилок заокруглення доти, доки це можливо.
Висновок
Розуміння, як знайти масову частку, надзвичайно важливо як у науковій, так і в практичній сферах. Не важливо, чи ви працюєте в лабораторіях, чи займаєтеся виробництвом, це знання допоможе вам контролювати якість і чистоту речовин, оптимізувати процеси та навіть правильно розрахувати концентрацію компонентів. Головне — дотримуватися методик та уникати типових помилок.







