
- Як знайти середню швидкість: комплексний підхід та практичні рекомендації
- Що таке середня швидкість?
- Різниця між рівномірним та нерівномірним рухом
- Рівномірний рух
- Нерівномірний рух
- Кроки для знаходження середньої швидкості
- Приклади обчислення середньої швидкості
- Приклад 1: Рівномірний рух автомобіля
- Приклад 2: Нерівномірний рух
- Висновок
Як знайти середню швидкість: комплексний підхід та практичні рекомендації
Знання про те, як знайти середню швидкість, є важливим аспектом вивчення фізики, а також різноманітних дисциплін, пов’язаних з рухом об’єктів. Середня швидкість допомагає зрозуміти основи динаміки і механіки, вирішити реальні задачі у транспорті, авіації, а також в житті загалом.
Що таке середня швидкість?
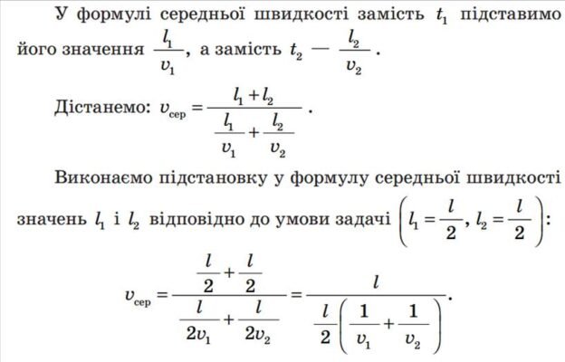
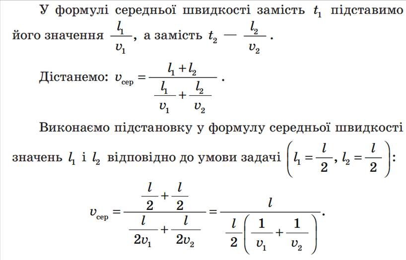
Середня швидкість – це міра, що визначає загальну дистанцію, пройдену об’єктом за певний час. Вона може бути обчислена як у випадку рівномірного, так і нерівномірного руху. Зазвичай, середня швидкість позначається як vср і обчислюється за наступною формулою:
vср = S / t
де S — це загальна дистанція, а t — загальний час проходження цієї дистанції.
Однак, існує значний нюанс у розрахунках середньої швидкості, коли справа стосується нерівномірного руху. Давайте розглянемо це докладніше.
Різниця між рівномірним та нерівномірним рухом
Рівномірний рух
При рівномірному русі швидкість об’єкта залишається постійною протягом усього маршруту. Це значно спрощує розрахунки середньої швидкості, оскільки вона буде дорівнювати постійній швидкості руху.
Нерівномірний рух
Нерівномірний рух, на відміну від рівномірного, характеризується змінною швидкістю об’єкта. У таких випадках потрібно розглядати середню швидкість як відношення повної дистанції до загального часу, але методика розрахунку може вимагати більш точного підходу.
Кроки для знаходження середньої швидкості
- Визначте загальну дистанцію S, пройдену об’єктом.
- Знайдіть загальний час t, витрачений на подолання цієї дистанції.
- Використовуйте формулу для знаходження середньої швидкості: vср = S / t.
Приклади обчислення середньої швидкості
Розглянемо різні ситуації і приклади, щоб краще зрозуміти, як знайти середню швидкість для різних типів руху.
Приклад 1: Рівномірний рух автомобіля
Автомобіль рухається з постійною швидкістю 60 км/год протягом 2 годин. Знайдіть середню швидкість.
- Загальна дистанція S = 60 км/год × 2 год = 120 км
- Загальний час t = 2 год
- Середня швидкість vср = 120 км / 2 год = 60 км/год
У цьому випадку середня швидкість збігається з постійною швидкістю автомобіля.
Приклад 2: Нерівномірний рух
Дослідник переміщується на велосипеді. Спочатку він їде зі швидкістю 10 км/год протягом 3 годин, а потім перейти на 20 км/год на наступні 2 години. Яка середня швидкість?
| Час (год) | Швидкість (км/год) | Дистанція (км) |
|---|---|---|
| 3 | 10 | 30 |
| 2 | 20 | 40 |
| Разом | – | 70 |
- Загальна дистанція S = 30 км + 40 км = 70 км
- Загальний час t = 3 год + 2 год = 5 год
- Середня швидкість vср = 70 км / 5 год = 14 км/год
У цьому випадку середня швидкість є результатом зваженого розрахунку з урахуванням змін у швидкості.
Висновок
Знання, як знайти середню швидкість, є важливим аспектом для розуміння руху як в теоретичному, так і в практичному аспектах. Незалежно від того, чи йдеться про рівномірний або нерівномірний рух, розуміння базових концепцій і формул дозволяє точно розрахувати середню швидкість у різноманітних сценаріях. Використовуючи наведені поради та приклади, ви зможете застосовувати ці принципи у своєму повсякденному житті або у професійній діяльності з легкістю та впевненістю.







